行业新闻 聚焦产业 全球视野
062021.07
随着社会的发展和生活水平的提高,人们对于城市照明的需求在不断变化升级,单纯的照明功能在很多场景下已无法满足现代化城市需要。而智慧路灯,正是应对我国城市照明现状而生。
了解更多
292021.06
《光与健康》立足国计民生、聚焦科学前沿、突出应用导向,主要在以下几方面做出了创新研究: ◆ 解析对视觉发育、视力健康、生物节律、情绪认知、新陈代谢、免疫调节等产生广泛影响的光照视觉与非视觉健康作用机制; ◆ 围绕面向全龄与生命全周期的健康关键过程,以及住宅、办公、医院、养老、地下、极地等各类建成环境的人居健康要求,阐述光与健康研究、设计和应用实践的开展思路; ◆ 对城市夜景照明发展进行思考与展望; ◆ 介绍开展光与健康研究实践的重要理念“循证研究与设计”和“医工交叉协作”的科学实践方法。
了解更多
172021.06
2021年,照明行业的“健康化”“智能化”方向更加明确,围绕这两大趋势,众多企业陆续推出自己的拳头产品。相较于智能照明的广泛认可,健康照明的称呼则越发多了起来,而且摒弃了“照明”,选择“光”。从这些称呼来看,越来越多的人将注意力从“照明”转向了“光”。
了解更多
072021.06
近日,全国高速公路建设又传来喜讯,连接首都北京和河北雄安新区的京雄高速公路河北段正式通车,成为了京冀地区经济快速联动的又一大动脉。在这个长达75公里的高速路段上,全线设置的3700余根智慧路灯(杆)尤其引人瞩目。
了解更多
202021.05
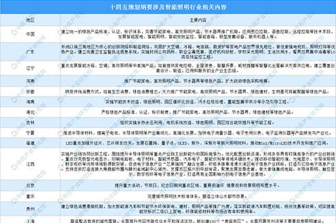
近年来,在万物互联的时代背景下,云计算、大数据、人工智能、物联网等前沿技术给照明行业发展带来前所未有的影响,智能照明进入了飞速发展时期。中国重视智能照明产业发展,中国十四五规划纲要提出,完善高效照明产品推广机制,发展智能照明产业。
了解更多
142021.05
随着城市化的不断发展,城市照明管理问题日益突出。针对我国传统的城市照明路灯杆进行技术的改造升级,通过物联网手段搭建深度覆盖信息系统感知网络,实现我国城市建设道路照明管控智能化、信息数据采集多样化和信息分析处理快速化。
了解更多
072021.05
近日,从工信部获悉,住房和城乡建设部、工业和信息化部日前印发通知,北京、上海、广州、武汉、长沙、无锡6个城市获得身份“新名片”,晋升为第一批智慧城市基础设施与智能网联汽车协同发展试点城市。作为“新城建”的重要组成部分,智慧基础设施建设与智能网联汽车“携手同行”发展驶入快车道。
了解更多
282021.04
夜间经济的消费者不仅有助于拉动本地居民的内需,还能延长外地游客、商务办公者等的留存时间,带动当地经济发展。疫情期间,欧洲、美洲等地的大型活动基本取消,夜间经济活动几乎停滞。
了解更多
152021.04
2019年,我国常住人口城镇化率达60.6%,已经步入城镇化较快发展的中后期,这为智能网联汽车的发展释放了巨大的市场需求。根据中国电动汽车百人会发布的《车城协同发展新体系》(以下简称《报告》),推动智能网联汽车与智慧城市协同发展,无论对智能网联汽车还是对智慧城市发展都具有重要意义。
了解更多